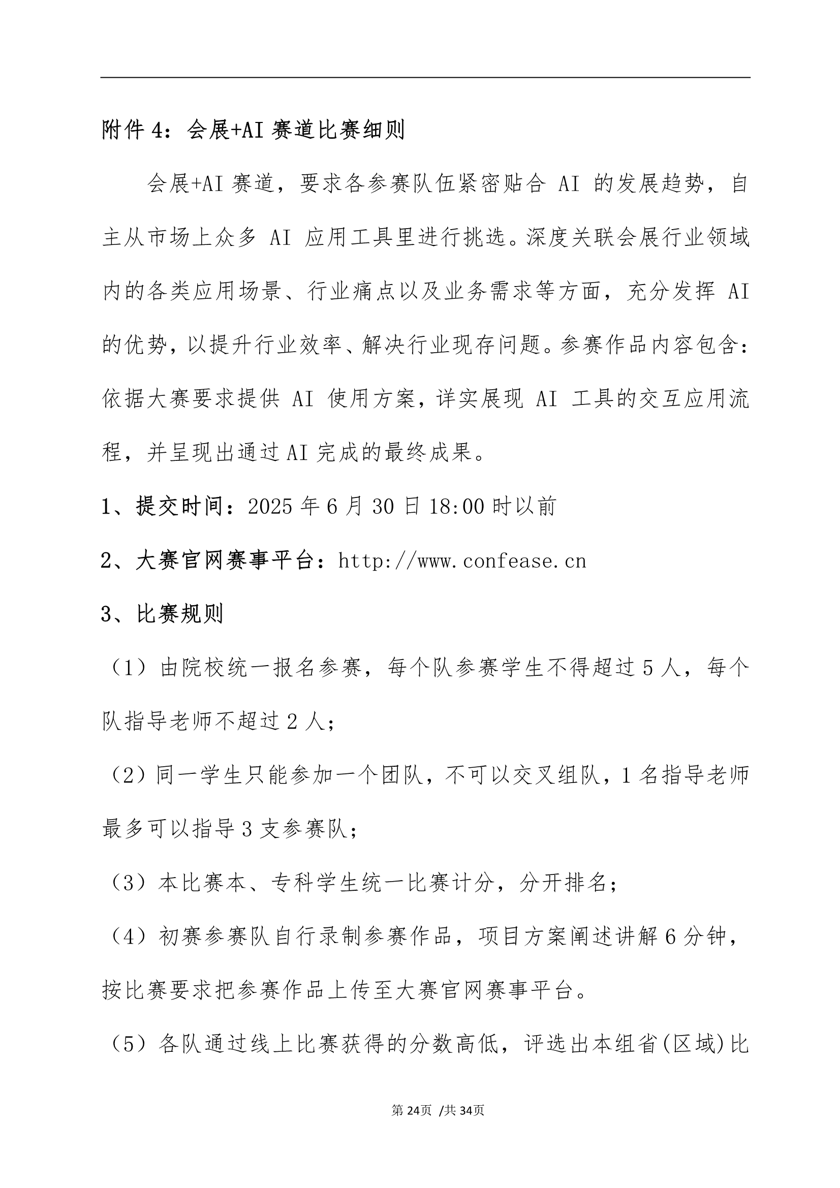
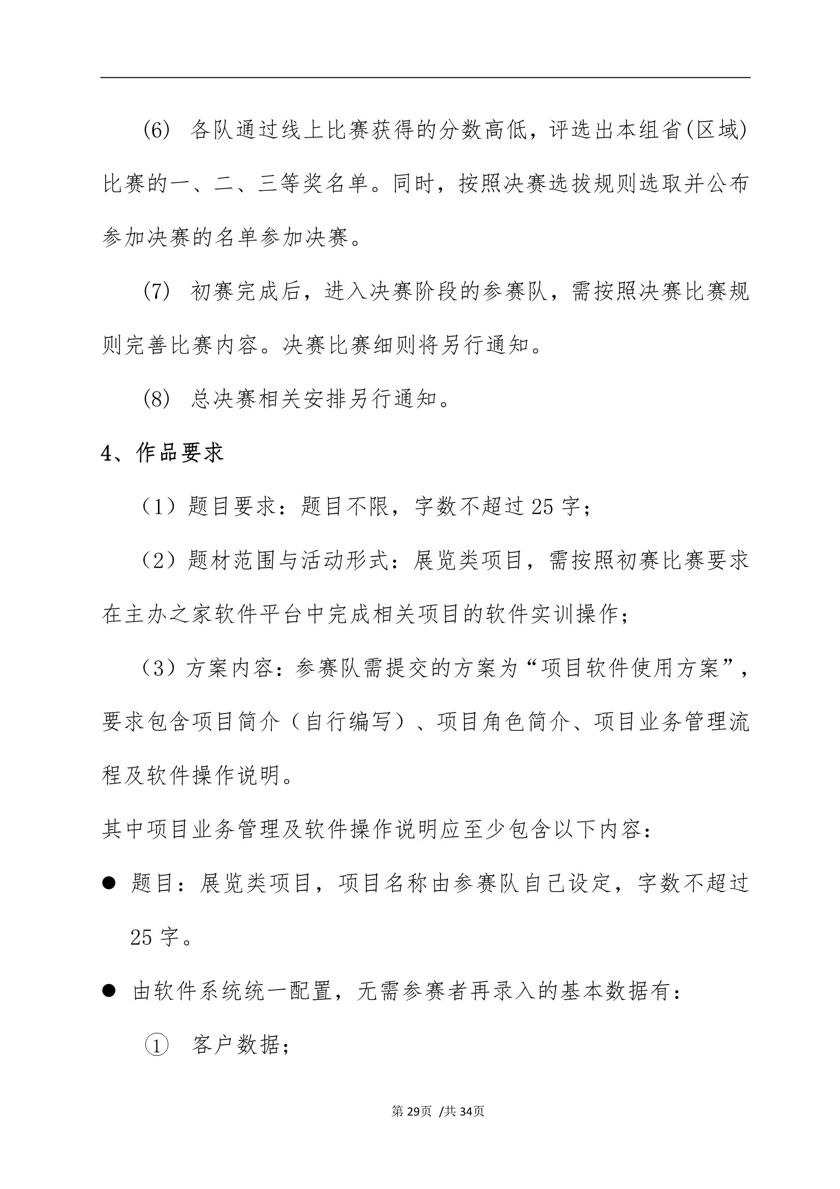
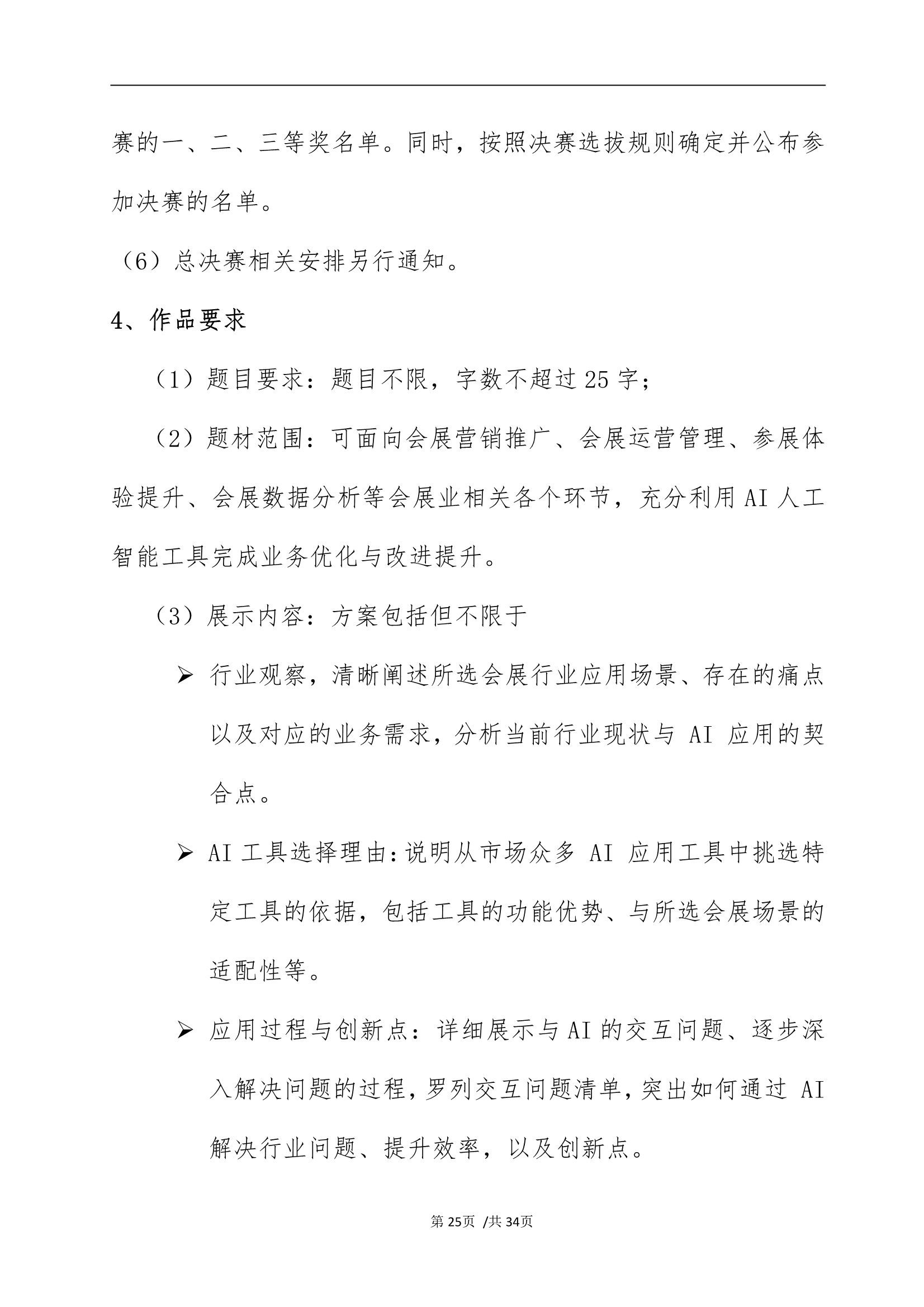
远华杯全国大学生会展+创意大赛
暨中国会展教育与科技发展论坛
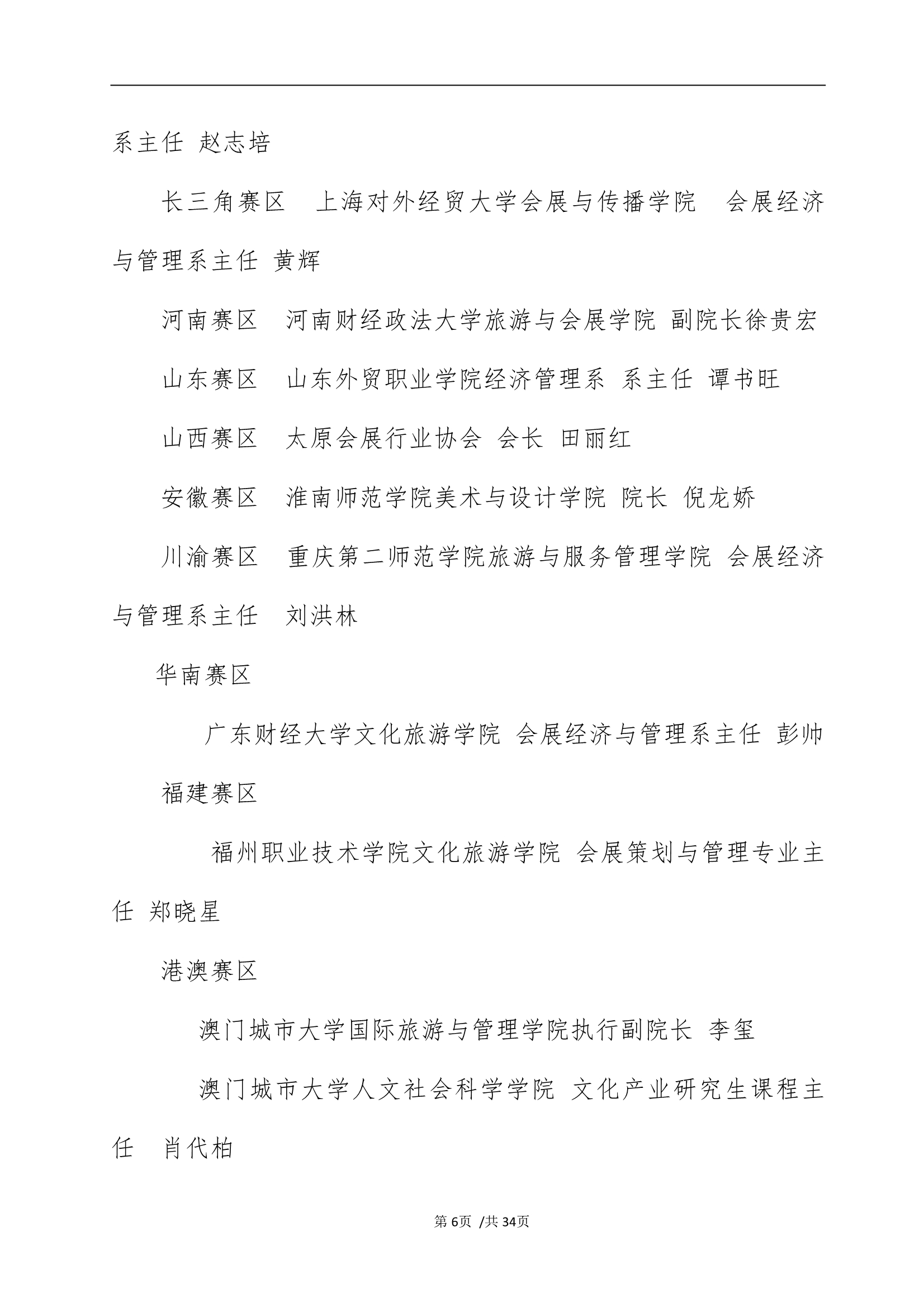
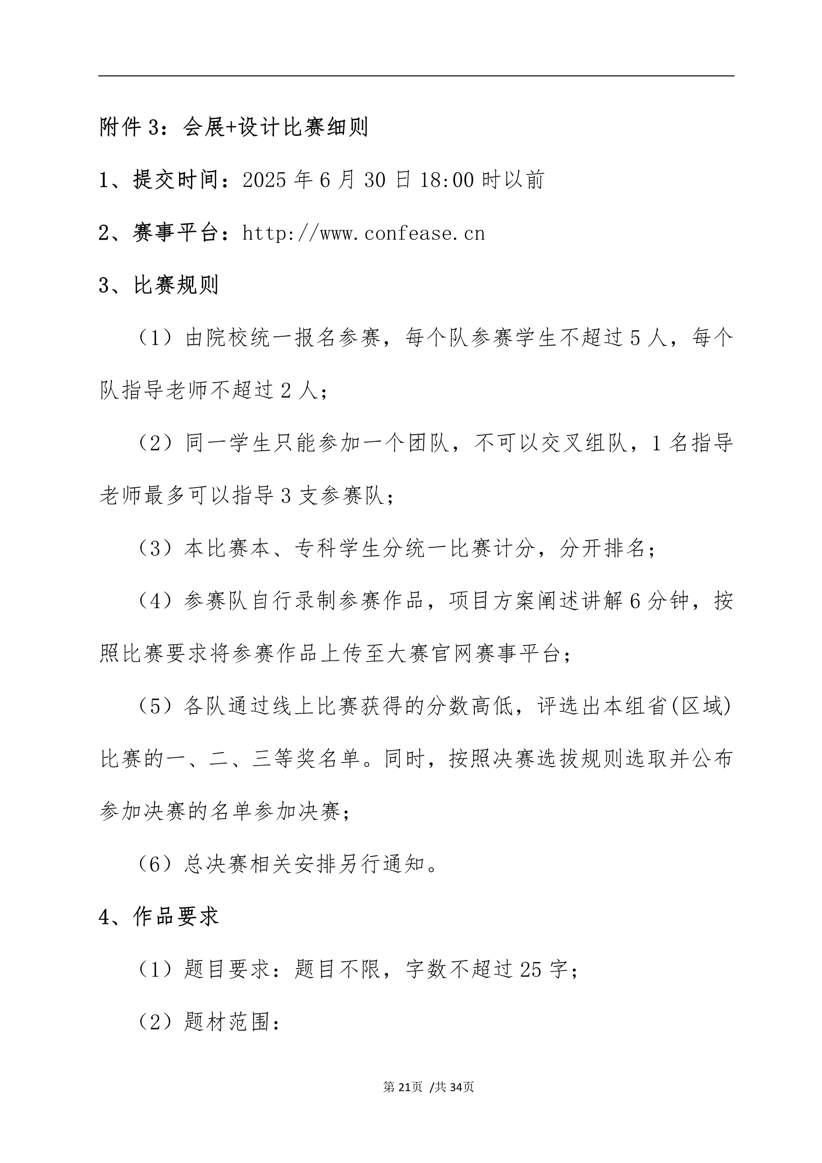
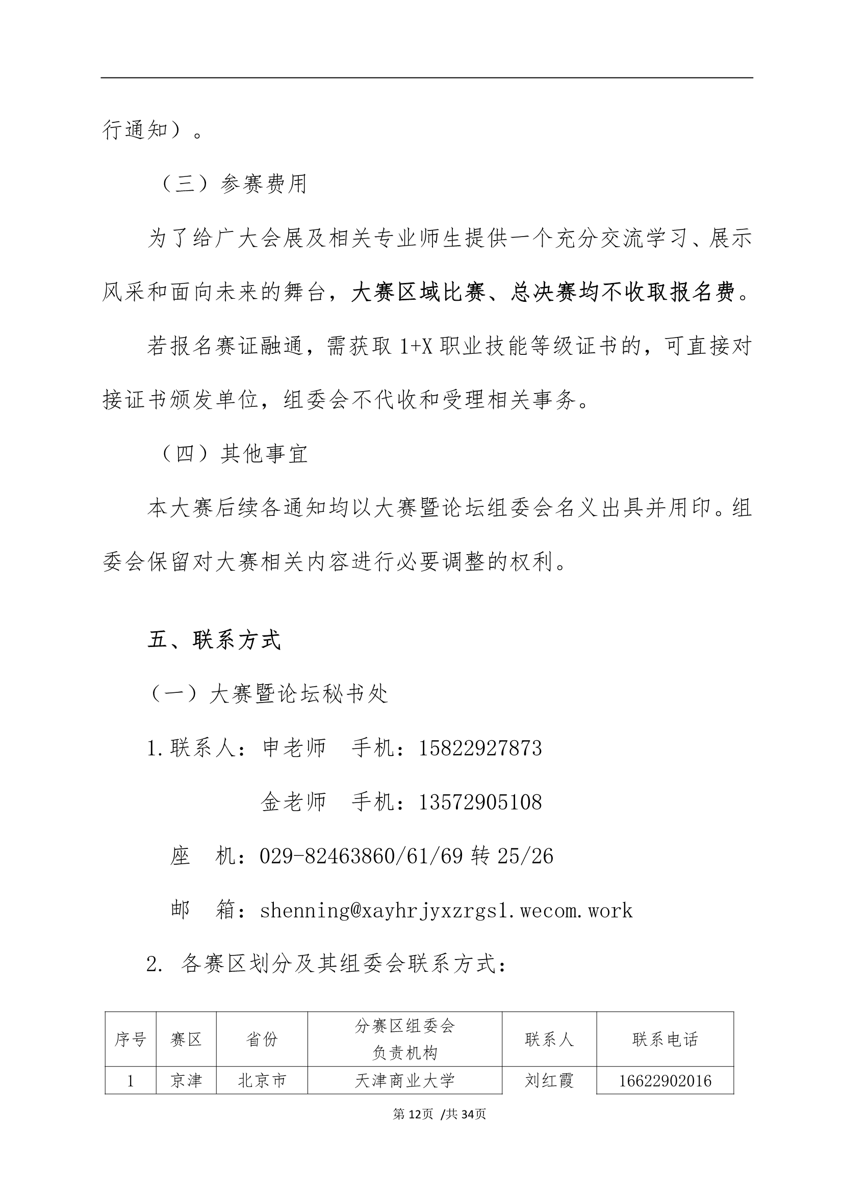
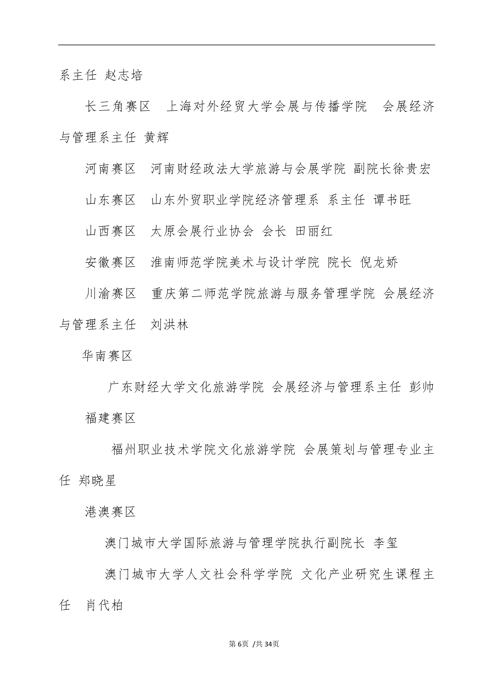
首页
大赛介绍
大赛简介
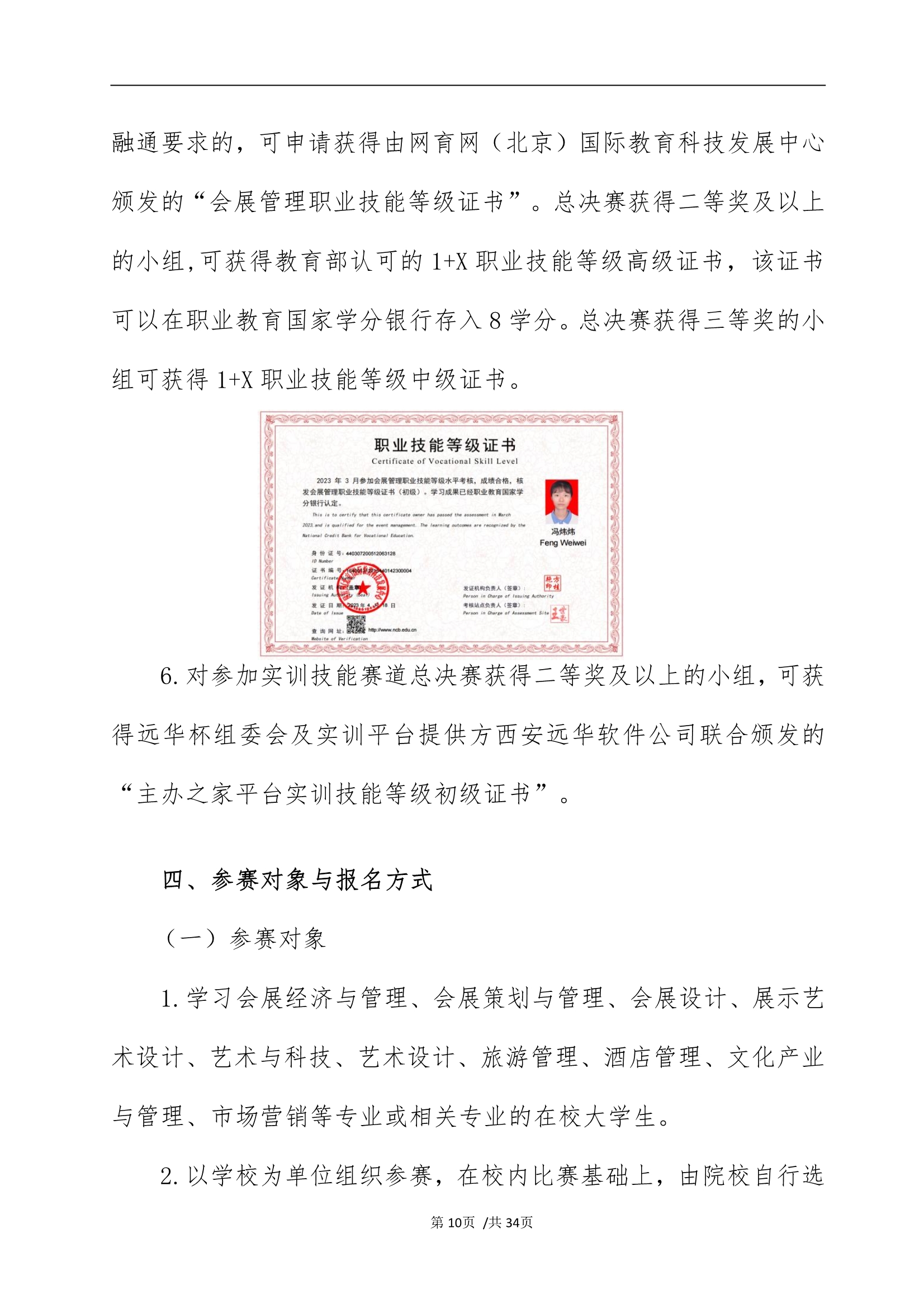
大赛章程
管理制度
监督制度
第十六届远华杯
举办单位
邀请函
赛道说明
注册报名
成绩查询
联系方式
新闻中心
通知公告
大赛动态
论坛动态
配套活动
教育论坛
产教融合
往届回顾
历届大赛
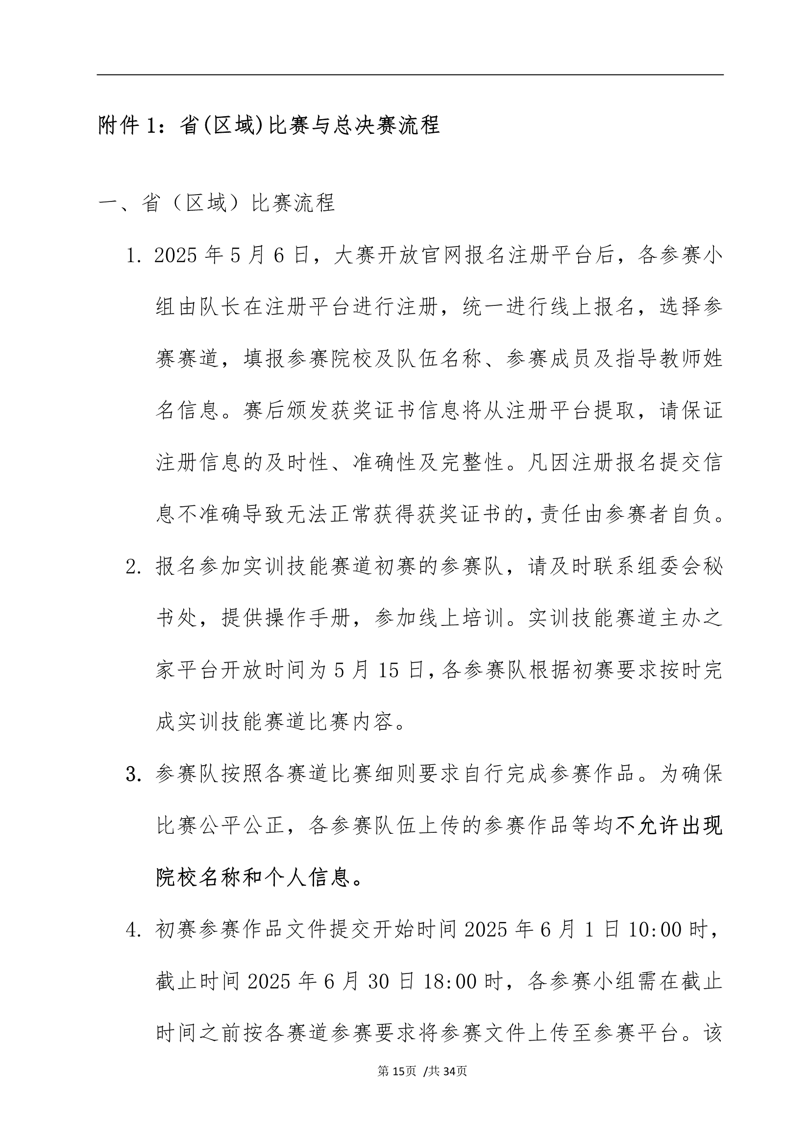
第十六届“远华杯”全国大学生会展+创意大赛 暨中国会展教育与科技发展论坛 邀请函
首页
大赛介绍
第十三届大赛
联系方式